
【報新聞/記者羅蔚舟報導】
經濟部智慧財產局11/5日舉行「2025年產業專利分析與布局競賽」頒獎典禮暨成果發表會,這屆競賽延續去年廣受好評的「企業出題 × 團隊解題」模式,鼓勵專業人才組成團隊,針對產業實務需求進行專利分析與布局建議,促進產業發展與專利策略的精準結合。今年競賽規模較去年加倍成長,出題企業由15家增至30家,參賽隊伍亦由50隊增加至70隊,顯示各界對專利分析應用與創新布局的高度重視。歷經初複賽嚴謹評選,在激烈競爭下,最終8支優秀團隊以亮眼成果脫穎而出,榮獲這屆競賽奬項,共享總獎金新臺幣30萬元。

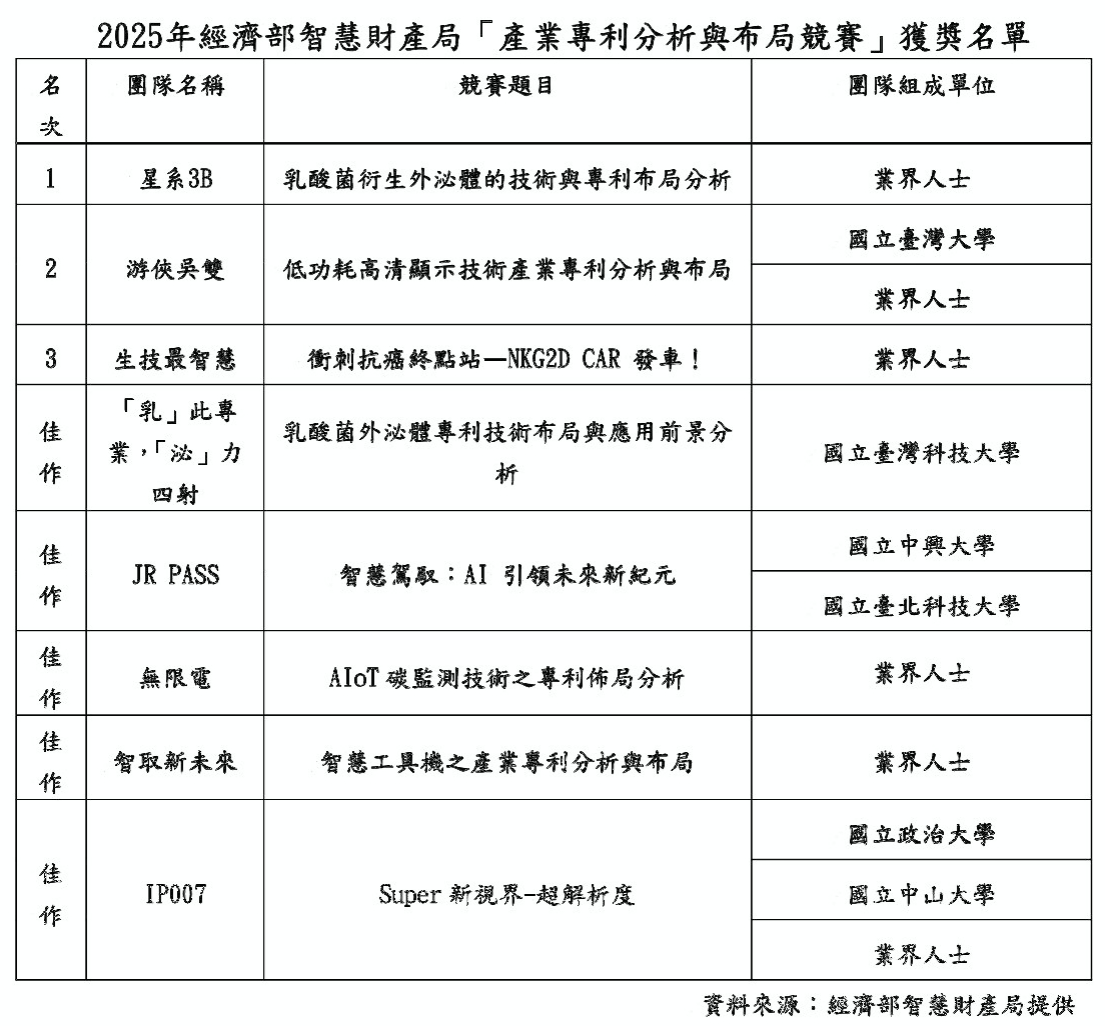
競賽結果由台灣經濟新報團隊組成的「星系3B」,以「乳酸菌衍生外泌體的技術與專利布局分析」拔得頭籌;第二名由臺灣大學組成的「游俠吳雙」團隊以「低功耗高清顯示技術產業專利分析與布局」獲得;第三名則為財團法人生物技術開發中心「生技最智慧」團隊的「衝刺抗癌終點站—NKG2D CAR發車!」,獲奬團隊的分析主題聚焦於前瞻熱門領域及產業轉型關鍵技術,緊扣產業發展脈動,其卓越的分析成果,不僅協助企業洞察技術趨勢、擬定藍海策略,更是開拓未來市場契機的重要基石。
這屆出題企業橫跨多元領域,包含高通半導體、鴻海精密、台達電子、群創光電、中華電信研究院、神達數位、益福生醫、工研院、土地銀行、威剛科技等國內外企業,題目內容亦充分反映當前產業趨勢,除延續去年的智慧醫療、AIoT技術外,本年度更聚焦於「防制金融詐騙偵測技術」、「細胞治療」及「低功耗高清顯示技術」等前瞻應用,藉由參賽團隊的深度分析成果,協助企業將專利資訊轉化為研發創新的關鍵能量。

此次競賽指定使用智慧局自行建置之「全球專利檢索系統(GPSS)」,該系統收錄超過1億7,300萬筆全球專利文獻,每年增加800萬餘筆資料,具備高效的檢索與專利布局分析功能,可協助參賽團隊快速掌握技術趨勢與創新突破方向。同時,為厚植參賽團隊實力,規劃系列培訓課程,採理論與實務並進方式,內容涵蓋「實例說明」、「GPSS系統實作」與「專家經驗分享」等單元,課程設計針對專利檢索與分析中面臨的實務挑戰,並啟發對專利核心價值與策略布局的深度瞭解,全面提升參賽團隊分析與應用知能。
智慧局表示,活動現場除頒獎外,同步展示16組複賽入選團隊專利分析與布局成果,會中更邀請出題企業卡洛生物醫藥股份有限公司及達擎股份有限公司,分享出題契機及專利布局對於企業技術創新、競爭力提升及專利保護的實際助益,以及財團法人專利檢索中心發表高齡科技「智能行動輔具」和「居家安全監測」兩項技術趨勢分析,提供與會者標竿學習,期能進一步強化企業策略布局應用,並培育更多具實務能力的產學專利分析人才。

智慧局強調,專利分析是連結研發與市場的重要橋樑,未來智慧局將持續推動專利分析能量的培育與產業應用,深化產官學研合作,打造智慧財產創新生態。
